Elektronika do elektrowni wiatrowej

Sterowanie elektrownią, elektronika, schematy, podłączenie do sieci, itd...

Re: Elektronika do elektrowni wiatrowej

Postprzez zywiol.tom » 04.05.2011, 22:03

krzysiek2794 napisał(a):A czy to podłączenie jest dobre?(patrz załącznik)

A oto mój regulator też jeszcze do dokończenia czekam na rezystor.(patrz załącznik)

Chcę zastosować przekaźnik samochodowy 12V 70A.(patrz załącznik)
I mam pytanie czy nie jest za mały?

Wejścia 86 i 50 są nieczynne.(patrz załącznik) Informuje tak dla pewności :D
Dziękuję za poprzednią odpowiedź.

Wszystko jest OK.
zywiol.tom
 
Posty: 14
Dołączył(a): 03.01.2009, 17:08

Re: Elektronika do elektrowni wiatrowej

Postprzez krzysiek2794 » 06.05.2011, 22:09

Bardzo dziękuję za odpowiedź.
Pozdrawiam.
krzysiek2794
 
Posty: 3
Dołączył(a): 01.05.2011, 21:44

Re: Elektronika do elektrowni wiatrowej

Postprzez Filip » 12.05.2011, 2:30

a co może mi ktoś powiedzieć na ten temat

http://cgi.ebay.co.uk/ws/eBayISAPI.dll?ViewItem&item=320687895700&ssPageName=STRK:MEWAX:IT

Swoja droga, dopiero co zbieram wszystkie dane do kupy, bo robię vawt gorlova i powoli wszystkie części schodzą do mnie, od przyszłego tygodnia ruszam z amerykanka i mam nadzieje ze wszystko pójdzie jak po maśle.
Ale oczywiście w głowie zrodziło się sto pytań do, stron które przeczytałem już nie zliczę, ale niestety nie nalezę do elektroników i bardzo ciężko mi to wszystko ogarnąć.
Mam takie pytania (proszę o wyrozumiałość) te układy które przedstawione były wcześniej w tym temacie mianowicie regulator ładowania i zestyk są przeznaczone do wiatraków i teraz pierwsze pytanie. Moja konstrukcja amerykanki ma być na 12V 60 zwojów 2 mm, z magnesami 50x25x10 n45 i nie wiem jeszcze jaka moc ona będzie mieć wiec proszę mi powiedzieć do jakiego max prądu jest ten regulator. I co się będzie działo jak przy zwiększonej ilości obrotów prądnica da większe napięcie niż 15V, czy ten układ nie przepuści większego napięcia czy po prostu trzeba zastosować inne rozwiązanie (a jak tak to jakie). Dzięki i jeszcze raz proszę o zrozumienie, to są moje pierwsze kroki, a nigdzie nie mogę znaleźć odpowiedzi na te pytania.
Filip
 
Posty: 12
Dołączył(a): 07.05.2011, 1:28

Re: Elektronika do elektrowni wiatrowej

Postprzez Maciek » 13.05.2011, 11:17

Po pierwsze robiąc stator daj więcej zwoi spokojnie 100 (60 to za mało).
Regulatory tego typu działają przy większych mocach kaskadowo czyli musisz mieć co najmniej 2 lub 3.
Gdy zadziała pierwszy zrzut na obciążenie, a mimo to napięcie wzrośnie powyżej ustalonego (np.14.5) zadziała kolejne urządzenie i znowu jeśli przekroczy np.14,6 ,a siła wiatru będzie na tyle duża, że napięcie nadal będzie rosnąć zadziała trzecie itd.
Tym sposobem hamuje się prądnicę. Dopasowanie obciążeń do wiatraka nie jest sprawą prostą, więc trzeba poeksperymentować no chyba, że ma się tabliczkę znamionową na prądnicy i śmigle ;)
Avatar użytkownika
Maciek
 
Posty: 250
Dołączył(a): 16.05.2009, 0:53
Lokalizacja: Wieluń

Re: Elektronika do elektrowni wiatrowej

Postprzez Filip » 14.05.2011, 10:53

Na każdym forum ludzie pisza 10 zwojów na 1 v, a teraz wiecej. Czy może chodzi o tj. zwiększsenie wolnoobrotowości??

Co do układów zaprezentowany na stronie ale na 12v, czy ktos bylby w stanie okreslic sredni koszt samodzielnego wykonania ich ??
Filip
 
Posty: 12
Dołączył(a): 07.05.2011, 1:28

Re: Elektronika do elektrowni wiatrowej

Postprzez Maciek » 14.05.2011, 16:00

W tym rzecz, aby prądnica była jak najbardziej wolnoobrotowa wtedy mając śmigło z dużym momentem obrotowym mamy prąd przy mniejszym wietrze czyli najczęściej występującym. Należy tylko wszystko wypośrodkować prądnicę(drut) śmigło i regulacje hamowania i ładowania wtedy będzie fajnie i optymalnie. Nigdy za pierwszym razem się to nie udaje chyba, że kopiuje się czyjąś sprawdzoną robotę:)

Jeśli chodzi o regulatory ładowania porozmawiaj z Panem Waldkiem z forum.
Avatar użytkownika
Maciek
 
Posty: 250
Dołączył(a): 16.05.2009, 0:53
Lokalizacja: Wieluń

Re: Elektronika do elektrowni wiatrowej

Postprzez zywiol.tom » 15.05.2011, 14:58

Maciek napisał(a):W tym rzecz, aby prądnica była jak najbardziej wolnoobrotowa wtedy mając śmigło z dużym momentem obrotowym mamy prąd przy mniejszym wietrze czyli najczęściej występującym. Należy tylko wszystko wypośrodkować prądnicę(drut) śmigło i regulacje hamowania i ładowania wtedy będzie fajnie i optymalnie. Nigdy za pierwszym razem się to nie udaje chyba, że kopiuje się czyjąś sprawdzoną robotę:)

Jeśli chodzi o regulatory ładowania porozmawiaj z Panem Waldkiem z forum.

Witam.
Zgadzam się ze stwierdzeniem, że trzeba wykorzystać jak najmniejsze podmuchy.
Poniżej link do mojego tworu - prądnica z pralkowca, 48 żłobków, przezwojona na 24V, śmigło falcon 5.
24V osiąga przy 90 obr/min.
Na filmie wiatr 3 m/s. prąd ładowania 2-4 A. Prądnica ładuje dwa zestawy akumulatorów 24V 200 Ah.
http://www.youtube.com/watch?v=6eWNS42YvtI
zywiol.tom
 
Posty: 14
Dołączył(a): 03.01.2009, 17:08

Re: Elektronika do elektrowni wiatrowej

Postprzez zywiol.tom » 20.05.2011, 8:35

kubuspucharek napisał(a):Zgodnie z tym co napisał kolega Waldek powinno to wyglądać tak
24vx.jpg

A jak będzie wyglądał układ zatrzasku bez NE555 pracujący w instalacji 24V?
zywiol.tom
 
Posty: 14
Dołączył(a): 03.01.2009, 17:08

Re: Elektronika do elektrowni wiatrowej

Postprzez TOMMASZ » 31.10.2011, 14:20

Witam.
Mam pytanie odnośnie regulatora.Na schemacie blokowym pokazane jest że ma on cztery wyprowadzenia-wej/wyj,ale sam regulator ma tylko dwa,czyli + oraz -.
Czy mam rozumieć że te dwa wyprowadzenia trzeba podłączyć bezpośrednio do akumulatora?,czy man poprostu przepuścić prze niego prąd,gdzie plus będzie wejściem a minus wyjściem.
Załączniki
schemat_regulator_ladowania.jpg
schemat.jpg
Nie udzielam porad na PW.
TOMMASZ
 
Posty: 976
Dołączył(a): 30.10.2011, 11:44

Re: Elektronika do elektrowni wiatrowej

Postprzez Maciek » 31.10.2011, 22:11

Ma cztery wyprowadzenia bo dwa to zasilanie układu i jednocześnie pomiar napięcia a dwa następne to wyprowadzenie grzałki, żarówki etc. na schemacie oznaczone jako "element obciążeniowy".
Avatar użytkownika
Maciek
 
Posty: 250
Dołączył(a): 16.05.2009, 0:53
Lokalizacja: Wieluń

Re: Elektronika do elektrowni wiatrowej

Postprzez TOMMASZ » 31.10.2011, 23:13

Maciek napisał(a):Ma cztery wyprowadzenia bo dwa to zasilanie układu i jednocześnie pomiar napięcia a dwa następne to wyprowadzenie grzałki, żarówki etc. na schemacie oznaczone jako "element obciążeniowy".

Czyli podłączyć zasilanie i pomiar do aku,i to wszystko?,nie licząc oczywiście grzałki bo ta być musi i dlatego o niej nie wspomniałem,no i wyszły mi tylko te dwa wyprowadzenia.
Nie udzielam porad na PW.
TOMMASZ
 
Posty: 976
Dołączył(a): 30.10.2011, 11:44

Re: Elektronika do elektrowni wiatrowej

Postprzez Maciek » 31.10.2011, 23:51

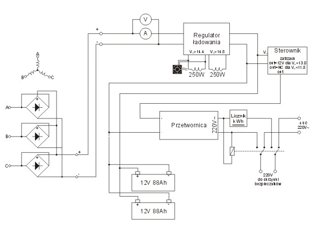
W tej chwili mam podłączone tak jak na rysunku oczywiście w dużym skrócie. Brakuje min. wskaźników.
Załączniki
moj model.jpg
Avatar użytkownika
Maciek
 
Posty: 250
Dołączył(a): 16.05.2009, 0:53
Lokalizacja: Wieluń

Re: Elektronika do elektrowni wiatrowej

Postprzez TOMMASZ » 01.11.2011, 3:19

Czyli z tego rysunku wynika,że trzeba zastosować dwa układy prostownicze podłączone do prądnicy.Jeden ładuje ako,a drugi idzie na regulator.Cała reszta,czyli zatrzask i przetwornica podpięte są do aku.

Czy tak?.
Nie udzielam porad na PW.
TOMMASZ
 
Posty: 976
Dołączył(a): 30.10.2011, 11:44

Re: Elektronika do elektrowni wiatrowej

Postprzez Maciek » 02.11.2011, 19:08

TOMMASZ napisał(a):Czyli z tego rysunku wynika,że trzeba zastosować dwa układy prostownicze podłączone do prądnicy.Jeden ładuje ako,a drugi idzie na regulator.Cała reszta,czyli zatrzask i przetwornica podpięte są do aku.

Czy tak?.


Można na jednym mostku i wszystko do akumulatora. Ja rozdzieliłem na dwa mostki. Na jednym mostku mam tylko regulator, a na drugim akumulator,wyłącznik zmierzchowy (12V) i przetwornicę na 230V. Mam jeszcze dodatkowo układ zabezpieczający akumulator przed głębokim rozładowaniem i dopiero do niego podpięte sterowanie przetwornicy. Zamontowałem ten układ dodatkowo ponieważ przetwornica (nie wiem dlaczego) rozładowywała akumulator poniżej 10V (?)
Avatar użytkownika
Maciek
 
Posty: 250
Dołączył(a): 16.05.2009, 0:53
Lokalizacja: Wieluń

Re: Elektronika do elektrowni wiatrowej

Postprzez TOMMASZ » 02.11.2011, 21:12

A czy Twoja prądnica to ta?.
Załączniki
schemat_przetwornica.jpg
Nie udzielam porad na PW.
TOMMASZ
 
Posty: 976
Dołączył(a): 30.10.2011, 11:44

Re: Elektronika do elektrowni wiatrowej

Postprzez Maciek » 03.11.2011, 15:29

Chyba jakiś problem z załącznikiem? :D
Avatar użytkownika
Maciek
 
Posty: 250
Dołączył(a): 16.05.2009, 0:53
Lokalizacja: Wieluń

Re: Elektronika do elektrowni wiatrowej

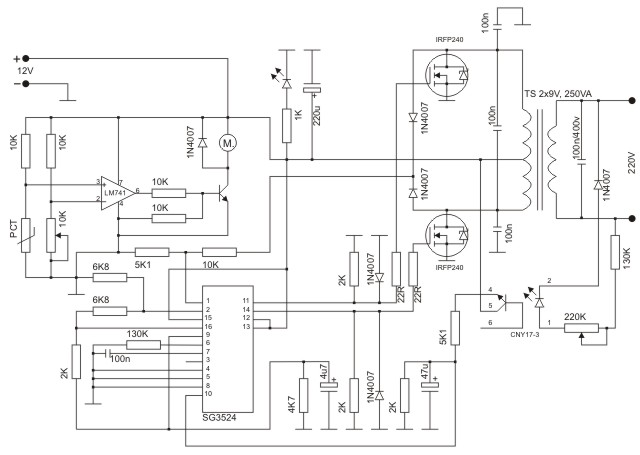
Postprzez TOMMASZ » 03.11.2011, 19:30

Maciek napisał(a):Chyba jakiś problem z załącznikiem? :D

Jaszcze nie bo jej nie zrobiłem,i dla tego się pytam.Swoją drogą to chcę zrobić coś sprawdzonego,no i sinusoidę,tylko jakoś nigdzie schematu dorwać nie mogę,a gotowce są drogie.Ciekaw jestem jak ta ze schematu się spisuje. :)
Nie udzielam porad na PW.
TOMMASZ
 
Posty: 976
Dołączył(a): 30.10.2011, 11:44

Re: Elektronika do elektrowni wiatrowej

Postprzez Maciek » 03.11.2011, 20:53

Jeśli chodzi o przetwornicę z sinusem nigdy takiej nie budowałem, więc w tym temacie nie pomogę, ale domyślam się że zrobienie samemu też będzie kosztowne (min. trafo, płytka) no i trzeba posiadać oscyloskop. Wszystko zależy od mocy jaką potrzebujesz jeśli zadowoli Cię ok 500-700W można poszukać UPSa firmy Ever CDS lub np. APC Smart. Wszystko zależy od potrzeb.
Avatar użytkownika
Maciek
 
Posty: 250
Dołączył(a): 16.05.2009, 0:53
Lokalizacja: Wieluń

Re: Elektronika do elektrowni wiatrowej

Postprzez TOMMASZ » 04.11.2011, 23:14

Właśnie,chodzi o to że u minie bardzo często brak prądu,wyłączają bez ostrzeżeń nawet w święta Bożego Narodzenia. :o
I teraz chodzi o to,aby zasilić z tej przetwornicy odbiorniki LED,kino domowe i jakieś tam żarówki energooszczędne.Do tego musi być sinus,bo inaczej wszystko mi padnie. ;)
Nie udzielam porad na PW.
TOMMASZ
 
Posty: 976
Dołączył(a): 30.10.2011, 11:44

Re: Elektronika do elektrowni wiatrowej

Postprzez Maciek » 04.11.2011, 23:34

Do zasilania żarówek led, energooszczędnych i prostej elektroniki przetwornica nie musi mieć czystego sinusa wystarcza zwykła z trapezem. Problem pojawia się gdy chcemy zasilać pompkę centralnego ogrzewania nadmuch kominka czy coś w tym rodzaju.
Avatar użytkownika
Maciek
 
Posty: 250
Dołączył(a): 16.05.2009, 0:53
Lokalizacja: Wieluń

Poprzednia stronaNastępna strona

Powrót do Sterownia

Kto przegląda forum

Użytkownicy przeglądający ten dział: Brak zidentyfikowanych użytkowników i 3 gości

cron