Sterownik na procesorze Atmega8

Sterowanie elektrownią, elektronika, schematy, podłączenie do sieci, itd...

Re: Sterownik na procesorze Atmeg8

Postprzez glider » 08.12.2011, 12:18

Witam
A jak powinny być ustawione Fuse bits tego procesora bo wydaje mi się jaky działał w zwolnionym tempie.
pozdrawiam
glider
 
Posty: 12
Dołączył(a): 30.06.2011, 16:17

Re: Sterownik na procesorze Atmeg8

Postprzez Waldemar Pachoł » 09.12.2011, 20:22

Procesor należy ustawić na 4MHz.
...bo czasami wystarczy rozebrać i dobrze przedmuchać.
Jestem b. rzadko przed monitorem, choć staram się jak mogę - brak czasu. Jeśli szukasz kontaktu bezpośredniego to monitorowany jest tylko mail firmowy.
Avatar użytkownika
Waldemar Pachoł
 
Posty: 1226
Dołączył(a): 17.08.2008, 20:49
Lokalizacja: Ostrołęka

Re: Sterownik na procesorze Atmeg8

Postprzez glider » 10.12.2011, 19:38

Witam
Według dokumentacji moja atmega pracowała na 1MHz załączam tabelkę może komuś się przyda.
Pozdrawiam
Obrazek
glider
 
Posty: 12
Dołączył(a): 30.06.2011, 16:17

Re: Sterownik na procesorze Atmeg8

Postprzez Mariusz » 17.12.2011, 14:04

Nowo kupiona atmega8 pracuje na wewnetrznym generatorze 1MHz
Mariusz
 
Posty: 238
Dołączył(a): 28.03.2010, 0:31

Re: Sterownik na procesorze Atmeg8

Postprzez qqrydza » 02.02.2012, 14:01

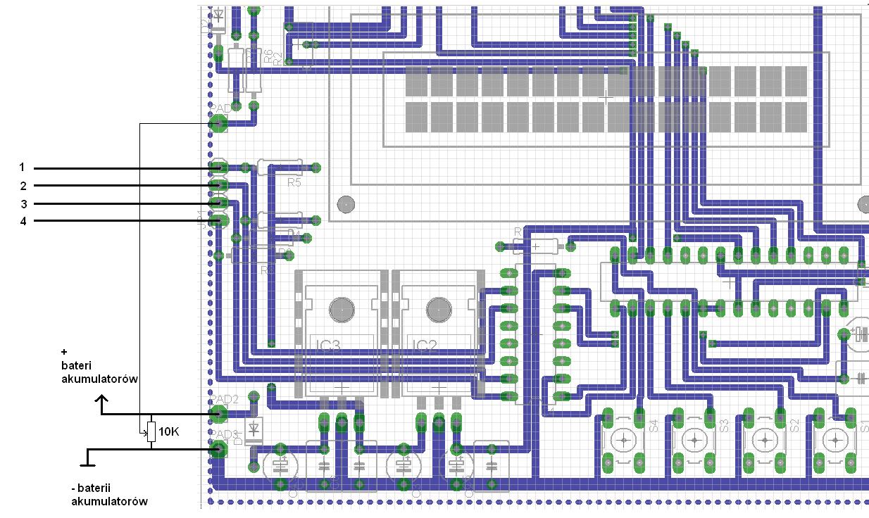
Witam. Na początek chciałbym się przywitać z wszystkimi. Zakupiłem nie dawno amerykankę (15cewek drut jakieś 1-1,5mm, po 20 neodymów 40x18x10 na rotor) - czy można wyliczyć mniej więcej moc tej prądnicy?

Powoli zaczynam temat przydomowych małych elektrowni wiatrowych, bardzo zainteresował mnie ten sterownik na atmega8, czy mógłby mi ktoś opisać wyjścia które opisałem 1,2,3,4? Chciałbym sobie doprojektować płytkę z przekaźnikami i MOSFETem. Chodzi mi o to, które wyjścia za co odpowiadają (włączenie przetwornicy, załączenie przekaźnika Wiatr-Sieć, bramka mosfeta do któego podłącze grzałkę)
Chciałbym zrobić coś takiego:
download/file.php?id=317&mode=view
Może ma ktoś wzór ścieżet tego PCB?


kontroler elek wiatrowej atmega8.JPG
kontroler do elektrowni wiatrowej atmega8 podłączenie przekaźników i mosfet'a
qqrydza
 
Posty: 11
Dołączył(a): 02.02.2012, 13:36

Re: Sterownik na procesorze Atmeg8

Postprzez Waldemar Pachoł » 02.02.2012, 14:34

Cóż, trudno ustalić moc, bo nie wiemy ile jest zwojów, Natomiast zakładając iż została wykonana zgodnie z zasadami:
Przy gęstości prądu 6A/mm2 dla drutu średnicy 1.5 mamy 10A maksymalnego obciążenia na fazę.
Teraz w zależności od obrotów:
12V x 10A = 120W x 3 = 360W
24V x 10A = 240W x 3 = 720W
48V x 10A = 480W x 3 = 1440W

Jeśli chodzi o sterownik -> pierwszy post tego wątku viewtopic.php?p=891#p891 jest również plik .brd. A plik .rar - w nim jest wszystko opisane. Jeśli coś będzie niejasne - chętnie odpowiem.
...bo czasami wystarczy rozebrać i dobrze przedmuchać.
Jestem b. rzadko przed monitorem, choć staram się jak mogę - brak czasu. Jeśli szukasz kontaktu bezpośredniego to monitorowany jest tylko mail firmowy.
Avatar użytkownika
Waldemar Pachoł
 
Posty: 1226
Dołączył(a): 17.08.2008, 20:49
Lokalizacja: Ostrołęka

Re: Sterownik na procesorze Atmeg8

Postprzez qqrydza » 02.02.2012, 17:01

Dziękuje za szybką odpowiedz. Poprzedni właściciel nie bardzo pamięta ile zwojów nawiał. Mówi że prawdopodobnie 90 zwojów na cewkę. Drut to 1.4. Obroty, hmm..ręką jestem w stanie wykręcić 30V na fazie. Prądnica aktualnie jest spięta w gwiazdę.

Co do sterownika, rozumiem że wyjścia PWM Output 0 i PWM Output 1, to sterowanie stanem niskim i wysokim? Czyli jeśli zastosuje MOSFETa z kanałem N, jego bramkę musze podłączyć do wyjścia PWM Output 1, zgadza się?
qqrydza
 
Posty: 11
Dołączył(a): 02.02.2012, 13:36

Re: Sterownik na procesorze Atmeg8

Postprzez Waldemar Pachoł » 02.02.2012, 18:50

Co do sterownika - dokładnie.

Co do prądnicy. Moc to iloczyn napięcia i natężenia. Jeśli ręcznie kręcąc jest 30V na fazie to moc prądnicy = 0W (zero).
...bo czasami wystarczy rozebrać i dobrze przedmuchać.
Jestem b. rzadko przed monitorem, choć staram się jak mogę - brak czasu. Jeśli szukasz kontaktu bezpośredniego to monitorowany jest tylko mail firmowy.
Avatar użytkownika
Waldemar Pachoł
 
Posty: 1226
Dołączył(a): 17.08.2008, 20:49
Lokalizacja: Ostrołęka

Re: Sterownik na procesorze Atmeg8

Postprzez Mariusz » 02.02.2012, 20:24

A ja mam takie pytanie co do schematu.
Załóżmy, że akumulator ma 12V -lekko rozładowany idzie to przez diodę czyli spadek ok 0,7V (przy schottky'ego 0,3V) czyli mamy 11,3V (11,7V). Na stabilizatorze trzeba uwzględnić spadki napięcia około 2V (może mniej) a więc na wyjściu nie mamy 12V lecz mniej.Więc na co ten stabilizator? Rozumiem, 12V potrzebne, aby podciągnąć do zasilania przez rezystorki wyjść ULN-a ale mosfeta nie jest potrzebne równe 12V (patrz nota katalogowa), dla przekaźnika również nie.
Po drugie to rezystory podciągające wyjścia ULN. 100Ohm to moim zdaniem za mało.
ULN2001A kluczuje do masy, rezystory są do plusa (12V)
Liczymy: I=U/R
I =12/100= 0,12A.
P=I^2*R a
P= 0,12*0,12*100 = 1,44W -taka moc wydzielałaby się na rezystorze.
Pin 9 układu ULN podłączył bym pod plus zasilania -diody wbudowane w układ zabezpieczające przed przeciążeniami np. z przekaźnika.
Mariusz
 
Posty: 238
Dołączył(a): 28.03.2010, 0:31

Re: Sterownik na procesorze Atmeg8

Postprzez TOMMASZ » 02.02.2012, 21:42

Ja właśnie podłączyłem sterownie na ATMEG8,jutro podłączę aku i prądnicę,podłączę sieć i odbiornik.Zobaczę jak to śmiga.
Użyłem dwóch mostków prostowniczych,+jednego idzie na układ i ładowanie uku,a + z drugiego jest podłączony do obciążenia.Masy są połączone razem i podłączone do całego układu i ładowania,mam nadzieję że dobrze.Można było użyć jednego mostka,a do ładowania aku zastosować diodę.Ja dałem dwa mostki i tu moje pytanie,czy takie rozwiązanie jest dobre?.
Załączniki
DSC00024.JPG
Nie udzielam porad na PW.
TOMMASZ
 
Posty: 976
Dołączył(a): 30.10.2011, 11:44

Re: Sterownik na procesorze Atmeg8

Postprzez Waldemar Pachoł » 02.02.2012, 22:00

Nieee... W pliku .brd jest błąd. Oczywiście powinno być jak na schemacie. :)
R=10K
więc I=12/10000=0,0012A
P=0,0012^2x10000= 0,0144 i jest gitara.

Jeśli chodzi o resztę to przyznam się, że nie zastanawiałem się nigdy. Jasnym jest, iż by budować tego typu urządzenia trzeba posiadać minimalną choć wiedzę. Jeśliby się czepiać to układ pracuje w zakresie napięć do 40V - jeśli chce się wyższe to trzeba pokombinować, zamiast ULN można było użyć BC547 i przez nie sterować układem wykonawczym - kwestia "zdolności" osoby która będzie wykonywać układ.

Tomasz: Powinno działać, choć lepiej gdyby były podpięte do jednego. Napisz jak sprawuje Ci się ta przetwornica. I jak jest z tym sinusem?
...bo czasami wystarczy rozebrać i dobrze przedmuchać.
Jestem b. rzadko przed monitorem, choć staram się jak mogę - brak czasu. Jeśli szukasz kontaktu bezpośredniego to monitorowany jest tylko mail firmowy.
Avatar użytkownika
Waldemar Pachoł
 
Posty: 1226
Dołączył(a): 17.08.2008, 20:49
Lokalizacja: Ostrołęka

Re: Sterownik na procesorze Atmeg8

Postprzez TOMMASZ » 02.02.2012, 22:32

Przetwornicę jak na razie sprawdzałem osobno,w kotłowni.Podłączyłem ją kablami puszczonymi przez okno prosto pod maskę samochodu.Pompa i wentylator działały prawidłowo,żadnego burczenia czy brzęczenia.Obroty wentylatora równe i można było bez problemu je regulować,więc sinus jest.Ale zobaczymy jak będzie na dłuższą metę.
Nie udzielam porad na PW.
TOMMASZ
 
Posty: 976
Dołączył(a): 30.10.2011, 11:44

Re: Sterownik na procesorze Atmeg8

Postprzez zywiol.tom » 02.02.2012, 23:18

Tomasz, zasadniczą wadą podłączenia przetwornicy do akumulatorów są za cienkie przewody, ja do swojej 1,5kW mam linki po 35mm2 każda, więc proponuję zmienić bo izolacja popłynie...
zywiol.tom
 
Posty: 14
Dołączył(a): 03.01.2009, 17:08

Re: Sterownik na procesorze Atmeg8

Postprzez TOMMASZ » 03.02.2012, 6:36

zywiol.tom napisał(a):Tomasz, zasadniczą wadą podłączenia przetwornicy do akumulatorów są za cienkie przewody, ja do swojej 1,5kW mam linki po 35mm2 każda, więc proponuję zmienić bo izolacja popłynie...


Dzięki za radę Tomaszu,dziś to zmienię.
Męczy mnie jeszcze jedna sprawa,czy obciążenie może zostać tak jak jest,czyli na drugim mostku.Czy lepiej połączyć przez diodę,a całość zasilić tylko jednym mostkiem jak podpowiada Waldemar?.

A jeśli tak,to dlaczego?.

Pozdrawiam.
Nie udzielam porad na PW.
TOMMASZ
 
Posty: 976
Dołączył(a): 30.10.2011, 11:44

Re: Sterownik na procesorze Atmeg8

Postprzez Mariusz » 03.02.2012, 11:02

Tomasz, wydaje mi się również, że przewody od mostka do dwóch śrub(złącze akumulatora) są za cienkie przez co będziesz miał niepotrzebne straty energii (wyglądają na jakieś 1,5^2)
Mariusz
 
Posty: 238
Dołączył(a): 28.03.2010, 0:31

Re: Sterownik na procesorze Atmeg8

Postprzez TOMMASZ » 03.02.2012, 13:28

Mariusz napisał(a):Tomasz, wydaje mi się również, że przewody od mostka do dwóch śrub(złącze akumulatora) są za cienkie przez co będziesz miał niepotrzebne straty energii (wyglądają na jakieś 1,5^2)


Wszystkie przewody są 4 kwadrat.

Edyta-kable do przetwornicy wymieniłem na miękkie,miedziane o przekroju 6mm.A oryginalne przepiąłem bezpośrednio do przetwornicy,są grube na około 12mm.Wystarczą?.
Załączniki
DSC00027.JPG
Ostatnio edytowano 03.02.2012, 22:34 przez TOMMASZ, łącznie edytowano 1 raz
Nie udzielam porad na PW.
TOMMASZ
 
Posty: 976
Dołączył(a): 30.10.2011, 11:44

Re: Sterownik na procesorze Atmeg8

Postprzez qqrydza » 03.02.2012, 22:08

Dzisiaj robiąc płytkę pod omawiany tutaj sterownik, stwierdziłem - a może by ktoś za mnie zrobił te płytke?:) Do rzeczy: Czy byłby ktoś chętny na gotowe płytki (otwory, solder, opis) do tego sterownika? Nie wiem czyj to projekt, ale myśle że autor się nie obrazi, nie chce (broń Boże!) zarabiać na czyjejś pracy, sprzedając gotowe układy, tylko sprzedać osobą chętnym same PCB pod ten sterownik. Jak wiadomo kilku sztuk nie ma sensu zamawiać, bo poprostu się to nie opłaca.

Płytki możemy sygnować adresem tego forum:)
Licze na odzew:)

Pozdrawiam Dawid.
qqrydza
 
Posty: 11
Dołączył(a): 02.02.2012, 13:36

Re: Sterownik na procesorze Atmeg8

Postprzez Waldemar Pachoł » 04.02.2012, 10:29

Spoko, da się zrobić - płytka, otwory. Solder - nieeee.... :)
A tu będzie opis metody na leniucha: viewtopic.php?f=17&t=194
...bo czasami wystarczy rozebrać i dobrze przedmuchać.
Jestem b. rzadko przed monitorem, choć staram się jak mogę - brak czasu. Jeśli szukasz kontaktu bezpośredniego to monitorowany jest tylko mail firmowy.
Avatar użytkownika
Waldemar Pachoł
 
Posty: 1226
Dołączył(a): 17.08.2008, 20:49
Lokalizacja: Ostrołęka

Re: Sterownik na procesorze Atmeg8

Postprzez TOMMASZ » 04.02.2012, 19:08

A ja mam inne pytania,przy jakim podłączeniu prądnica jest bardziej wydajna,gwiazda czy trójkąt?.

No i pytanie odnośnie sterownika.
Ustawienia miałem takie- załączenie przetwornicy 14V
-wyłączenie przetwornicy 11V
-załączenie obciążenia 14.5V

Przetwornica załączyła już przy 12.5V z aku,podczas kręcenia wiertarką i osiągnięciu 14.5V obciążenie załączyło i wyrwało mi wiertarkę z ręki.
Po wyczerpaniu aku do 11V załączyła się sieć.

Zastanawia mnie czy przetwornica nie załączyła za wcześnie i dlaczego,skoro w ustawieniach jest 14V.Cała reszta,czyli wyłączenie przetwornicy i załączenie obciążenia jest jak w ustawieniach.

Dlaczego się tak dzieje,to normalne czy coś nie tak ze sterownikiem?.
Nie udzielam porad na PW.
TOMMASZ
 
Posty: 976
Dołączył(a): 30.10.2011, 11:44

Re: Sterownik na procesorze Atmeg8

Postprzez Waldemar Pachoł » 04.02.2012, 19:43

Na małych obrotach bardziej wydajna jest na gwieździe (moc jest ta sama).

Jeśli układ był regulowany pod stabilnym źródłem (zasilacz regulowany) to coś co opisujesz nie powinno się zdarzyć.
Wypada ustawić raz jeszcze pod pracującym wiatrakiem. :)
...bo czasami wystarczy rozebrać i dobrze przedmuchać.
Jestem b. rzadko przed monitorem, choć staram się jak mogę - brak czasu. Jeśli szukasz kontaktu bezpośredniego to monitorowany jest tylko mail firmowy.
Avatar użytkownika
Waldemar Pachoł
 
Posty: 1226
Dołączył(a): 17.08.2008, 20:49
Lokalizacja: Ostrołęka

Poprzednia stronaNastępna strona

Powrót do Sterownia

Kto przegląda forum

Użytkownicy przeglądający ten dział: Brak zidentyfikowanych użytkowników i 4 gości