Witam wszystkich, jestem nowy na forum i bedzie to moj pierwszy post

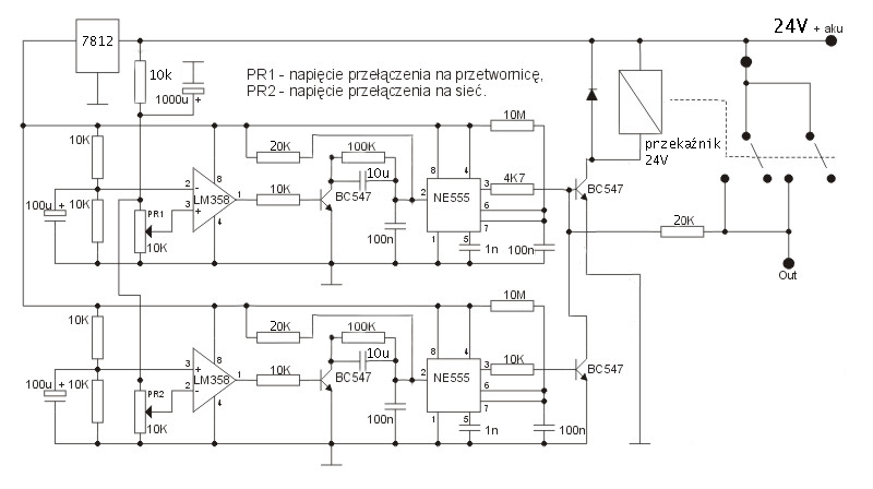
Od jakiegos czasu pracuje nad moim wiatrakiem i probuje wykonac regulator ladowania ktorego schemat znalazlem na tym forum i mam kilka problemow:
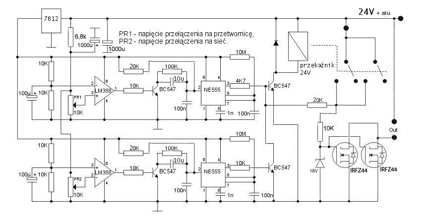
1. Po pierwsze jest niescislosc co do schematu i wzoru plytki drukowanej, mianowicie na schemacie obok tranzystora bc547 (idziemy do gory i pierwsza w prawo) jest rezystor 10K natomiast na schemacie plytki ten rezystor ma wartosc 100K wiec tu moje pytanie jaki ma byc ten rezystor?
2. Po drugie kondensator ten ktory na schemacie jest po srodku ma wartosc 1n natomiast na schemacie plytki ma 10n, wiec jaki powinien byc?
Dziasiaj zrobilem ten regulator, wszystko wydawalo sie byc dobrze, ale gdy podlaczylem go do zasilacza 12V, uklad NE555 zrobil sie bardzo goracy po czym lekko sie zadymilo i juz pozniej byl zimny

czyli pewnie sie spalil. Co moglo byc przyczyna?
I ostatnie pytanie, jak powinien byc ustawiony potencjometr? (max w prawo, max w lewo czy moze pomiedzy)
Przepraszam jezeli moje pytania sa malo fachowe ale nie jestem elektronikiem i dopiero zaczynam zabawe z tym wszystkim dlatego prosze bardzo o pomoc i wyrozumialosc!
Mam jeszcze jedna prozbe, czy ktos kto zrobil juz regulator ladowania moglby wyslac mi jego fotke zrobiona z bardzo bliska? moze wtedy rozpoznalbym co zrobilem nie tak, moze przylutowalem cos naopak.