przez qqrydza » 13.02.2012, 11:57
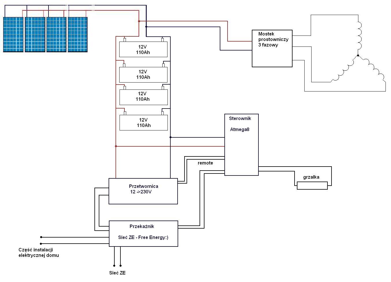
Witam. Chciałbym zapytać czy takie podłączenie jak na schemacie jest odpowiednie? Chciałbym połączyć 4 panele PV 130W z amerykanką. Nie chciałbym stosować drogich regulatorów solarnych, a niestety nastawiając się na instalacje nisko napięciową (zakupiłem na krakowskiej giełdzie okazyjnie przetwornice 12V - 2kW i to zdecydowało o tym że instalacja będzie 12V), potrzeba mi co najmniej 30A, a takie regulatory już kosztują. Tak wiec, czy mogę zaprzęgnąć omawiany tutaj sterownik na Atmega8 który będzie nadzorował ładowanie akumulatorów poprzez dołączanie elementu grzejnego gdy napięcie na aku, osiągnie maksymalną ustawioną wartość?
- Załączniki
-

- instalacja PV + amerykanka - schemat