Chyba najprostszy sterownik do przetwornicy

Sterowanie elektrownią, elektronika, schematy, podłączenie do sieci, itd...

Chyba najprostszy sterownik do przetwornicy

Postprzez putas » 09.10.2012, 17:05

Zaczynam nowy temat bo o sterownikach było wiele, ale czegoś takiego nie znalazłem na stronie.
Wymyśliłem chyba najprostszy (najtańszy - max 15-20 zeta) sterownik do załączania i wyłączania przetwornicy 12/230V.
Założenie wstępne jest takie, że ma się składać max 10-15 tanich elementów i ma załączać przetwornicę w zakresie napięć akumulatora 11-13V (zakres można zmienić).
Wymyślony przez mnie schemat
Obrazek

Działanie ma być takie:
- napięcie na wejściu poniżej 11V - nie dzieje się nic
- przekroczenie napięcia 11V - Dz1 puszcza napięcie na przekaźnik 1, ale przekaźnik 2 jest nadal otwarty
- przekroczenie napięcia 13V - przekaźnik 1 jest nadal załączony i Dz2 załącza przekaźnik 2, Dz3 też puszcza napięcie
- napięcie w zakresie 11-13V - Dz2 się wyłącza, ale Dz3 daje nadal zasilanie na przekaźnik 2, przekaźnik 1 też jest załączony (dzięki temu mamy podtrzymanie napięcia na wyjściu w zakresie 11-13V)
- napięcie spada poniżej 11V - rozłącza się DZ1 i Dz3 - rozłączają się przekaźniki 1 i 2 - układ czeka na naładowanie akumulatora i przekroczenie 13V

Oczywiście napięcia 11 i 13 są tylko przykładowe i muszę przeliczyć wartości rezystorów wstawionych w układ diód Zennera.
Chodzi mi tylko o to czy będzie to działać - może jakiś elektronik rzuci okiem fachowca???

Będę wdzięczny za konstruktywną krytykę.
putas
 
Posty: 49
Dołączył(a): 09.10.2012, 9:20
Lokalizacja: Piła

Re: Chyba najprostszy sterownik do przetwornicy

Postprzez Waldemar Pachoł » 09.10.2012, 21:53

Zakładając, że układ zadziała - to będzie to tylko raz. Wyładowane kondensatory w przetwornicy to zwarcie dla styków przekaźnika, więc nateżęnie je po prostu zespawa (stopi).
edit: jeśli już to rozwiązaniem jest Remote, w innym przypadku jak powyżej.
...bo czasami wystarczy rozebrać i dobrze przedmuchać.
Jestem b. rzadko przed monitorem, choć staram się jak mogę - brak czasu. Jeśli szukasz kontaktu bezpośredniego to monitorowany jest tylko mail firmowy.
Avatar użytkownika
Waldemar Pachoł
 
Posty: 1226
Dołączył(a): 17.08.2008, 20:49
Lokalizacja: Ostrołęka

Re: Chyba najprostszy sterownik do przetwornicy

Postprzez putas » 10.10.2012, 0:24

Waldku, oczywiście masz rację. Nie dorysowałem reszty tylko napisałem "sterowanie przetwornicy". Miałem na myśli albo mały przekaźnik do sterowania Remote albo mocny przekaźnik do załączania zasilania przetwornicy. Bezpośrednie zasilania przetwornicy z tego układu odpada całkowicie.
putas
 
Posty: 49
Dołączył(a): 09.10.2012, 9:20
Lokalizacja: Piła

Re: Chyba najprostszy sterownik do przetwornicy

Postprzez bekatech » 10.10.2012, 8:20

Niestety ten "sterownik" [usunięto].

1. Jeżeli U > 11V to Dz1 zacznie przewodzić ALE na jej "wyjściu" będzie napięcie zasilania pomniejszone o Uzenera. Dla przykładu: Uzas = 15V, Uzen = 11V więc na przekaźniku 1 na cewce jest... 4V, trochę mało chyba. W szczególności dla Uzas = 11,001V na przekaźniku będzie 0,001V a przekaźników załączających się przy takim napięciu jeszcze nie widziałem.
2. Wszystkie diody są chyba wrysowane odwrotnie niż powinny być.
3. Jeżeli Uzas = 12V to Dz1 przewodzi i zasila przekaźnik 1 ale również (patrz bardzo dokładnie na schemat) zasili przekaźnik 2 (niezależnie do Dz2). Więc cała logika układu się sypie.

Jeżeli ktoś chce zrobić tak minimalistyczny układ/wykrywacz poziomu naładowania akumulatora to polecam komparator (lm393) + kilka rezystorów (wersja minimalistyczna: 3szt) + jeden tranzystor do sterowania dużym przekaźnikiem + 2 rezystory do tranzystora + kondensator na zasilanie. Jeżeli dobrze liczę koszt części (bez płytki) < 10zł.
Ostatnio edytowano 10.10.2012, 10:20 przez Waldemar Pachoł, łącznie edytowano 1 raz
Powód: Pozwoliłem sobie pozostawić konstruktywną krytykę, nie wdając się w pozostałe szczegóły. [WP]
bekatech
 
Posty: 33
Dołączył(a): 21.07.2012, 12:47
Lokalizacja: Szczecin

Re: Chyba najprostszy sterownik do przetwornicy

Postprzez Waldemar Pachoł » 10.10.2012, 10:27

putas napisał(a):Miałem na myśli albo mały przekaźnik do sterowania Remote albo mocny przekaźnik do załączania zasilania przetwornicy.

Tylko przetwornice posiadające wejście Remote można sterować napięciowo, pozostałe, przy konieczności wyciągnięcia "sygnału" - tylko i wyłącznie poprzez zamknięcie obwodu włącznika, który niekoniecznie jest pod "plusem".
...bo czasami wystarczy rozebrać i dobrze przedmuchać.
Jestem b. rzadko przed monitorem, choć staram się jak mogę - brak czasu. Jeśli szukasz kontaktu bezpośredniego to monitorowany jest tylko mail firmowy.
Avatar użytkownika
Waldemar Pachoł
 
Posty: 1226
Dołączył(a): 17.08.2008, 20:49
Lokalizacja: Ostrołęka

Re: Chyba najprostszy sterownik do przetwornicy

Postprzez putas » 10.10.2012, 14:52

Dziś dość długo dyskutowałem z zaprzyjaźnionym elektronikiem o przedstawionym przez mnie schemacie.
Faktycznie omyłkowo ustawiłem diody Zenera. Poza tym napięcie na tych diodach też źle przyjąłem - muszę minimalnie zmienić drobiazgi (co nawet zmniejszy koszt elementów).
Ale w jego ocenie sama koncepcja układu jest jak najbardziej słuszna i powinna zadziałać bez żadnych problemów.
Za kilka dni jak układ powstanie dam znać czy działa czy się spalił.
Oczywiście zgodnie z uwagą Waldemara układ będzie mógł tylko sterować przekaźnikiem do funkcji Remote lub załączać styki wyciągniętego włącznika przetwornicy.
putas
 
Posty: 49
Dołączył(a): 09.10.2012, 9:20
Lokalizacja: Piła

Re: Chyba najprostszy sterownik do przetwornicy

Postprzez bekatech » 10.10.2012, 17:08

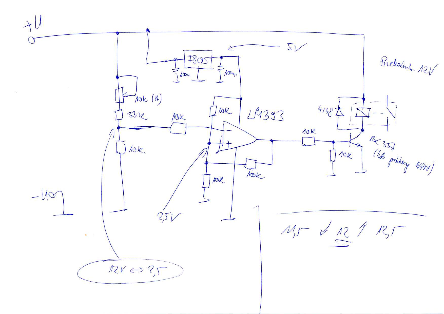
Bardzo poglądowo dwie wersje:
1. komparator lm393 (może być dowolny inny, a nawet wzmacniacz operacyjny), w układzie komparatora z histerezą. na wyjściu przekaźnik sterowany przez tranzystor NPN (proponuję bc337, może być dowolny inny NPN). komparator zasilany z 5V przez stabilizator, z 5V również tworzymy napięcie odniesienia. wejściowe napięcie podzielone tak by dla progu przełączenia (przyjąłem 12V) w zaznaczonym punkcie było 2,5V. dla podanego rezystora sprzężęnia 100K szerokość histerezy to ok. 1V.
2. podobna wersja ale bez stabilizatora a napięcie odniesienia tworzymy na zwykłym led'zie świecącym (polecam zielony - powinien dać napięcie ~2,5V, właściwie powinno się dać dwa - będzie wówczas ~5V i wejściowy dzielnik przebudować tak by również dla 12V było 5V). Warto po prostu pracować w zakresie połowy napięcia zasilania komparatora.

Wszystkie elementy dobrane na wyczucie możliwe że są potrzebne drobne korekty.
Nie gwarantuję w żadnym razie że układ zadziała z podanymi wartościami - ktokowiek będzie chciał to składać bierze na siebie odpowiedzialnośc dobrania wartości elementów i zweryfikowania idei.
Załączniki
Scan0002.jpg
Scan0001.jpg
bekatech
 
Posty: 33
Dołączył(a): 21.07.2012, 12:47
Lokalizacja: Szczecin

Re: Chyba najprostszy sterownik do przetwornicy

Postprzez bekatech » 10.10.2012, 17:16

Dlaczego podany układ (nawet przy korektach) raczej nie ma prawa zadziałać:
1. przeciętny przekaźnik 12V załącza się przy ~7V i wyłącza przy ~3V - już z klucza mamy 4V histerezy. Dodajmy delikatne wibracje (potrzęsienie stołem, przejazd tira obok) i samoczynne przełączenie jak znalazł.
2. każdy przekaźnik ma inne powyższe progi.
3. napięcie zenera BARDZO mocno zależy od temperatury otoczenia (+-10% przy 10stopniach) - może lepiej zastosować lepsze diody - transil? tak, jest to dioda zabezpieczająca ale się świetnie nadaje do napięć odniesienia.
4. aż dwa przekaźniki aby sterować następnym przekaźnikiem?

O praktycznych rozwiązaniach:
1. na alledrogo są regulatory do elektrowni wiatrowych za ~80 zbudowane na zasadzie komparatora, zazwyczaj mają potencjometry regulacyjne więc można je spokojnie zaadoptować.
2. złącze "remote" w przetwornicach... jeszcze takiej na oczy nie widziałem, ale pewnie są. ja stosuję prostrze rozwiązanie: dowolna przetwornica (nawet najtańszy chińczyk) ma... włacznik. kabel od włącznika przecinam przekaźnikiem (albo bardzo małym albo kontraktonowym) a przekaźnik steruję z regulatora. działa rewelacyjnie.
bekatech
 
Posty: 33
Dołączył(a): 21.07.2012, 12:47
Lokalizacja: Szczecin

Re: Chyba najprostszy sterownik do przetwornicy

Postprzez Waldemar Pachoł » 10.10.2012, 20:04

bekatech napisał(a):2. złącze "remote" w przetwornicach... jeszcze takiej na oczy nie widziałem,

Ja nie widziałem kobry indyjskiej, co nie oznacza, że takowych nie ma.
...bo czasami wystarczy rozebrać i dobrze przedmuchać.
Jestem b. rzadko przed monitorem, choć staram się jak mogę - brak czasu. Jeśli szukasz kontaktu bezpośredniego to monitorowany jest tylko mail firmowy.
Avatar użytkownika
Waldemar Pachoł
 
Posty: 1226
Dołączył(a): 17.08.2008, 20:49
Lokalizacja: Ostrołęka

Re: Chyba najprostszy sterownik do przetwornicy

Postprzez putas » 10.10.2012, 20:24

Co do przetwornic z remote i kobry, faktycznie obie istnieją, nawet jeśli obu nie widzieliśmy.
Chyba każda lepsza/droższa przetwornica ma remote. Ja mam i lepszą z remote i chinola bez.
Tani chińczyk ma tylko włącznik i koniec. Ja u siebie na razie podłączyłem chińczyka i faktycznie załączam go podając po prostu zasilanie na wejście przez dwa zmostkowane przekaźniki samochodowe 30A każdy. Na razie wszystko działa i nie widać problemów. Jak przetwornica siądzie to pewnie wymienię na kolejnego chińczyka - w końcu tylu ich na świecie....hihihihihi
putas
 
Posty: 49
Dołączył(a): 09.10.2012, 9:20
Lokalizacja: Piła


Powrót do Sterownia

Kto przegląda forum

Użytkownicy przeglądający ten dział: Brak zidentyfikowanych użytkowników i 2 gości

cron