
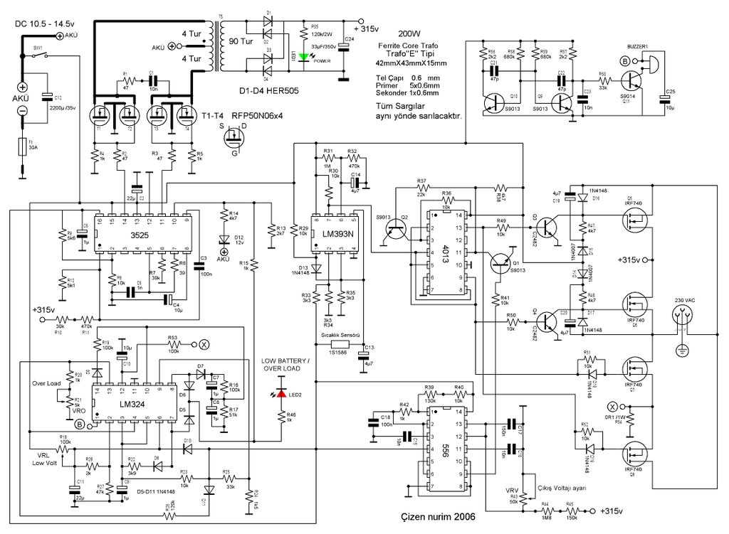
Mariusz napisał(a):Jak znajdę to podeślę schemat przetwornicy 12VDC-230VAC z sinusem na transformatorze ferrytowym. Dość drogie są jednak tranzystory wysokonapięciowe tam zastosowane.
TOMMASZ napisał(a):Mariusz znalazłeś ten schemat?.
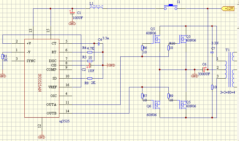
Waldemar Pachoł napisał(a):Tomek, a możesz wrzucić cały ten schemat na 24V? bo jeszcze nie mamy
TOMMASZ napisał(a):Waldemar Pachoł napisał(a):Tomek, a możesz wrzucić cały ten schemat na 24V? bo jeszcze nie mamy
Mówisz i masz.
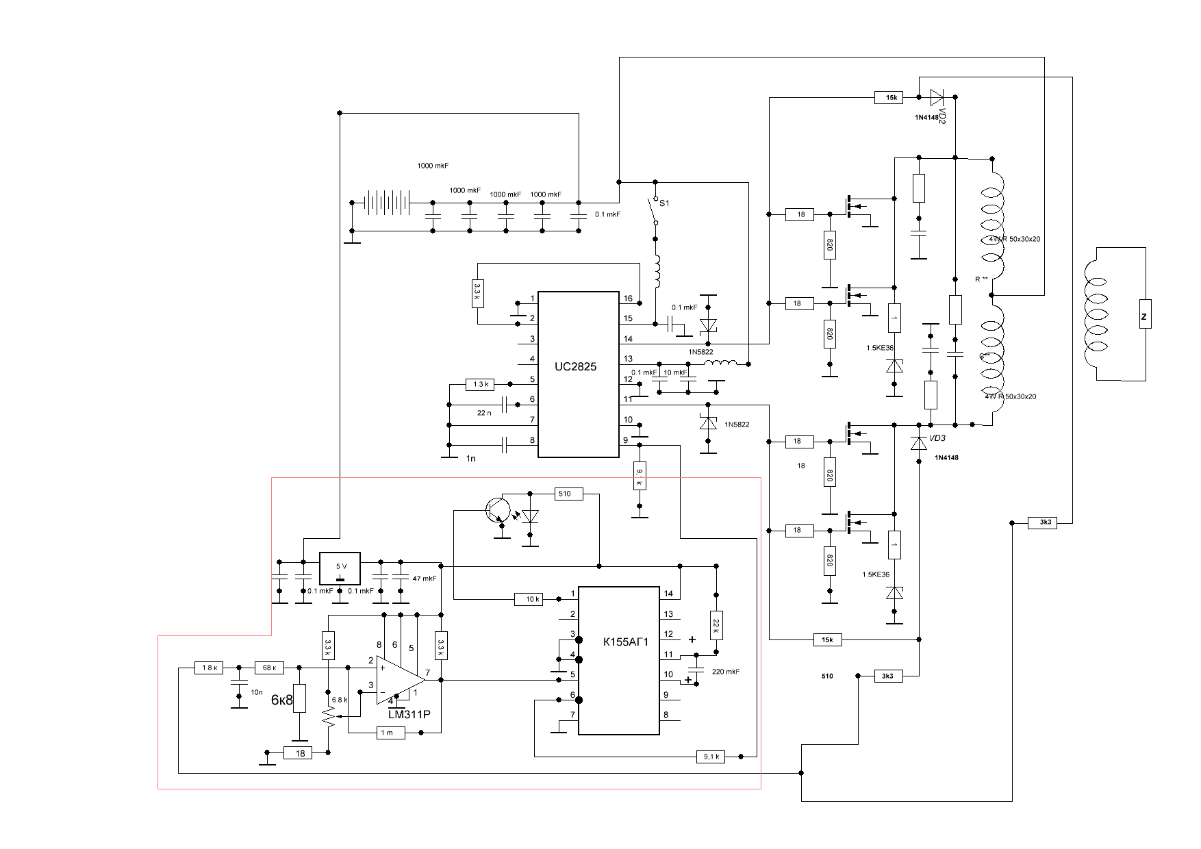
Tylko pomocy potrzebuję z tym trafem i doborem częstotliwości,teraz zmieniłem w aplikacji według schematu z przetwornicy i trafa nawet nie słychać ale mosy są ciepłe bez obciążenia,rdzeń letni.Zobaczę jakie napięcie jest po wyprostowaniu.
Edit-więc na wyjściu mam 320V stałegoJednak aplikacja z przetworki dobrze współpracuje z trafem.
Użytkownicy przeglądający ten dział: Brak zidentyfikowanych użytkowników i 4 gości