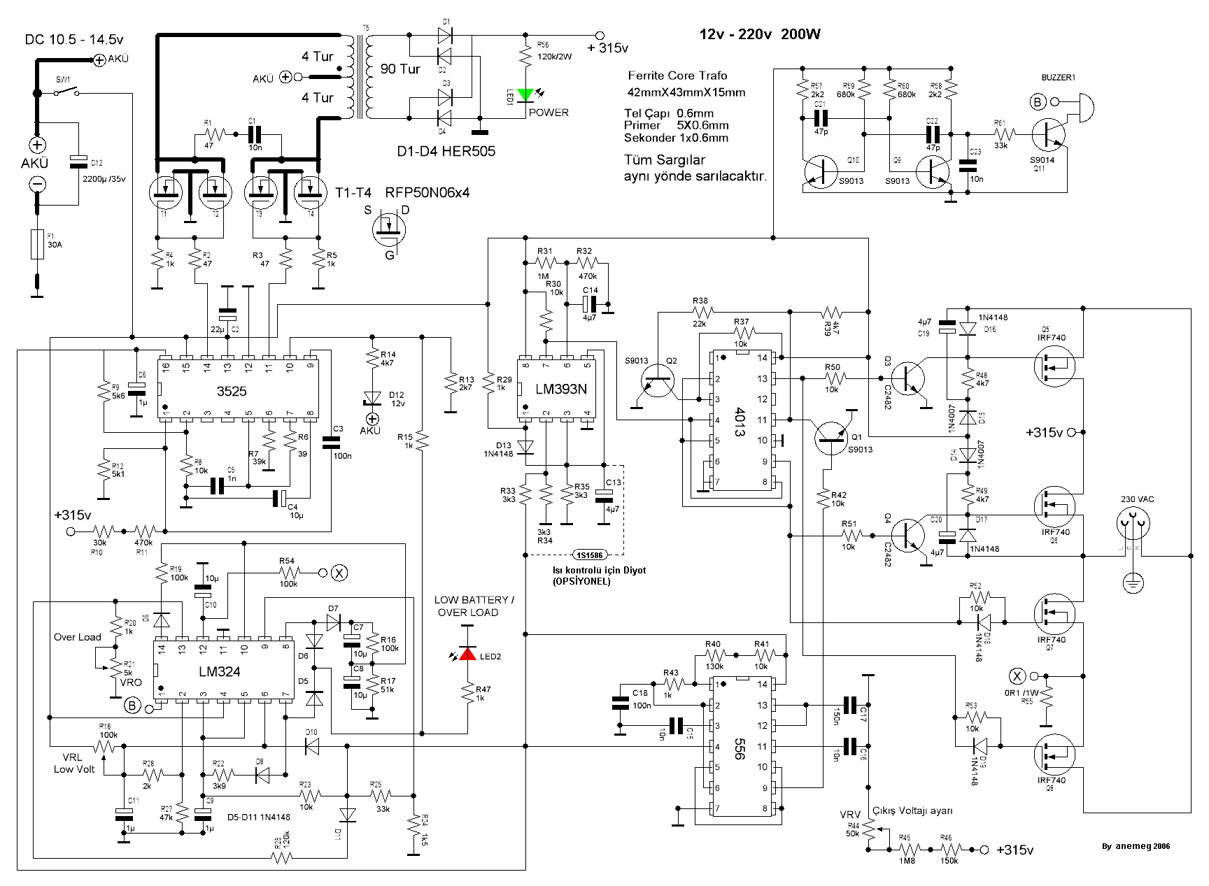
Jak dokładnie ma być nawinięte trafo,czy jeśli nawinę tę samą ilość zwojów ale innym przekrojem drutu,to czy napięcie będzie identyczne?.Moc może się zmienić,potrzebuję na wyjściu tylko 320V stałego.
Schemat w załączniku,proszę o radę.


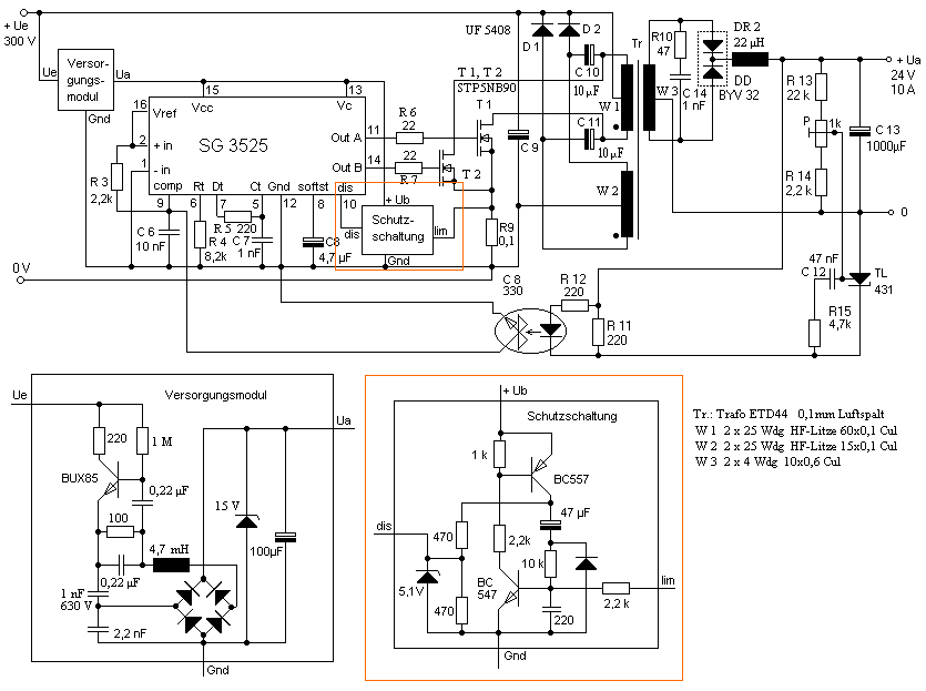
look napisał(a):3. Na wyjściu sg3525 noga nr 11 oraz 14 dodać parę komplementarną z tranzystorów BC638, Bc639 i dopiero poprzez 15-22R sterować T1-T4.
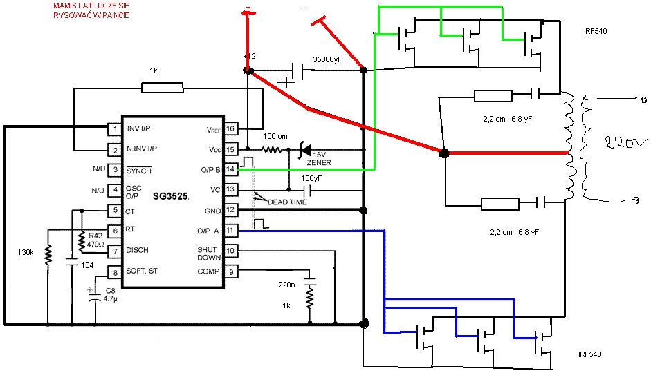
look napisał(a):200mA na wysterowanie 1 mosfeta z pojemnością bramki 160nC i F=25kHz może i wystarczy, najlepiej jak byśmy mieli oscylogramy..
look napisał(a):Przede wszystkim wrzuć oscylogramy z bramek oraz drenów tranzystorów T1-T4 będzie widać co się tam dzieje i jeśli robisz na pająka to też zrób zdjęcia..
look napisał(a):Jak idą dalsze prace nad przetwornicą ?
Użytkownicy przeglądający ten dział: Brak zidentyfikowanych użytkowników i 4 gości