Mój pierwszy panel fotowoltaiczny

Kolektory słoneczne, ogniwa fotowoltaiczne, itd...

Re: Mój pierwszy panel fotowoltaiczny

Postprzez bpk » 04.11.2012, 9:56

ta przetwornica sama poszukuje MPPT, czy punkt mocy maksymalnej jest ustawiany dla danego panela ręcznie ?

jakie osiągasz sprawności ?

czy zabezpieczasz rdzeń przed nasyceniem spowodowanym składową stałą wynikającą z kumulowania się
asymetrii tranzystorów kluczujących ?

projekt fajny, sam chciałem coś podobnego wydziergać, ale skoro ktoś to już robi :D
bpk
 
Posty: 104
Dołączył(a): 09.06.2009, 15:23
Lokalizacja: Piaseczno, Warszawa

Re: Mój pierwszy panel fotowoltaiczny

Postprzez Waldemar Pachoł » 04.11.2012, 20:23

To jest tylko przetwornica. MPPT będzie kolejne na warsztacie - ręczne oczywiście.
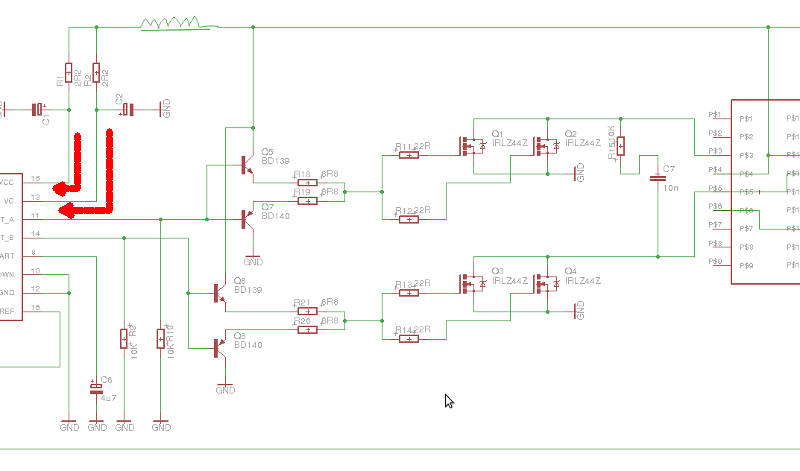
Niestety wracając do przetwornicy po dzisiejszych testach nie jestem jakoś bardzo zadowolony, a raczej poirytowany.
Korzystam z typowej aplikacji i wszystko jest oki póki napięcie wejściowe nie przekroczy 15-16V, a potem następuje lawinowy przyrost prądu który płynie przez układ scalony i nie bardzo rozumiem gdzie i do czego taki prąd jest zużywany.
Do 14V jest 200mA a przy 16V już 600mA.
Bez nazwy.jpg
...bo czasami wystarczy rozebrać i dobrze przedmuchać.
Jestem b. rzadko przed monitorem, choć staram się jak mogę - brak czasu. Jeśli szukasz kontaktu bezpośredniego to monitorowany jest tylko mail firmowy.
Avatar użytkownika
Waldemar Pachoł
 
Posty: 1226
Dołączył(a): 17.08.2008, 20:49
Lokalizacja: Ostrołęka

Re: Mój pierwszy panel fotowoltaiczny

Postprzez bpk » 04.11.2012, 22:13

na jakie U masz kondensatory ? - może któryś ma upławy.
A może asymetria sterowania kluczami sprawia, że dajesz składową stała na trafo i prąd ucieka w uzwojenie?

bpk
bpk
 
Posty: 104
Dołączył(a): 09.06.2009, 15:23
Lokalizacja: Piaseczno, Warszawa

Re: Mój pierwszy panel fotowoltaiczny

Postprzez Waldemar Pachoł » 04.11.2012, 23:42

220uF/63V - sprawdzane, na pewno nie.
Tylko, że dziwne jest to iż (tak duży) prąd "przechodzi" przez układ SG, który podobno pracuje od 8 do 40V - i tego nie rozumiem.
Jeśliby prąd uciekał przez uzwojenie to byłoby jasne.
Jak nie ma malutkiego dławika to się gotują rezystory R1 i R2. Jeśli dławik jest to się gotuje dławik. A jak nie ma dławika i rezystorów to się gotuje SG. No głupi już jestem. Poza tym chyba za "cienki" jestem.
...bo czasami wystarczy rozebrać i dobrze przedmuchać.
Jestem b. rzadko przed monitorem, choć staram się jak mogę - brak czasu. Jeśli szukasz kontaktu bezpośredniego to monitorowany jest tylko mail firmowy.
Avatar użytkownika
Waldemar Pachoł
 
Posty: 1226
Dołączył(a): 17.08.2008, 20:49
Lokalizacja: Ostrołęka

Re: Mój pierwszy panel fotowoltaiczny

Postprzez Waldemar Pachoł » 05.11.2012, 15:39

Już chyba wiem co skopałem :)
...bo czasami wystarczy rozebrać i dobrze przedmuchać.
Jestem b. rzadko przed monitorem, choć staram się jak mogę - brak czasu. Jeśli szukasz kontaktu bezpośredniego to monitorowany jest tylko mail firmowy.
Avatar użytkownika
Waldemar Pachoł
 
Posty: 1226
Dołączył(a): 17.08.2008, 20:49
Lokalizacja: Ostrołęka

Re: Mój pierwszy panel fotowoltaiczny

Postprzez malik222222 » 05.11.2012, 18:30

I jak Waldku doszedłeś co jest? bo jak to napisałeś za ,,cienki" to ty na pewno nie jesteś :-)
malik222222
 
Posty: 214
Dołączył(a): 15.01.2012, 15:34

Re: Mój pierwszy panel fotowoltaiczny

Postprzez Waldemar Pachoł » 07.11.2012, 19:37

Dobra nasza - "ręczne MPPT" działa jak ta lala - fajnie oscyluje, szerzej przy małym nasłonecznieniu i delikatnie przy dużym.
beznazwy.png

No i koniecznie wszystkie kondensatory elektrolityczne low esr.
...bo czasami wystarczy rozebrać i dobrze przedmuchać.
Jestem b. rzadko przed monitorem, choć staram się jak mogę - brak czasu. Jeśli szukasz kontaktu bezpośredniego to monitorowany jest tylko mail firmowy.
Avatar użytkownika
Waldemar Pachoł
 
Posty: 1226
Dołączył(a): 17.08.2008, 20:49
Lokalizacja: Ostrołęka

Re: Mój pierwszy panel fotowoltaiczny

Postprzez bpk » 08.11.2012, 20:43

za duże opory wewnętrzne kondensatorów były i wszystko "pływało" ?
bpk
 
Posty: 104
Dołączył(a): 09.06.2009, 15:23
Lokalizacja: Piaseczno, Warszawa

Re: Mój pierwszy panel fotowoltaiczny

Postprzez Waldemar Pachoł » 17.11.2012, 13:52

"Ręczne" MPPT - wersja eksport. :)
100_5336.JPG


Natomiast przetwornica dc-dc, płytka wersji trzeciej już gotowa. Tak więc w tym tygodniu będę znał odpowiedzi czy jest dobrze. ;]
...bo czasami wystarczy rozebrać i dobrze przedmuchać.
Jestem b. rzadko przed monitorem, choć staram się jak mogę - brak czasu. Jeśli szukasz kontaktu bezpośredniego to monitorowany jest tylko mail firmowy.
Avatar użytkownika
Waldemar Pachoł
 
Posty: 1226
Dołączył(a): 17.08.2008, 20:49
Lokalizacja: Ostrołęka

Re: Mój pierwszy panel fotowoltaiczny

Postprzez bpk » 20.11.2012, 12:05

rozumiem, że w przetwornicy ustawiasz 2 napięcia - ładowania akumulatorów oraz napięcie mocy maksymalnej.

Tylko musi być zaimplementowany większy priorytet dla sterowania napięciem baterii - nie może przekroczyć granicznego,
podczas gdy napięcie panela w sytuacji naładowanych akumulatorów można świadomie "popuścić" i pozwolić żeby było
powyżej optymalnego.

jak rozwiązałeś ustawienie priorytetów sygnałów sterujących ?

bpk
bpk
 
Posty: 104
Dołączył(a): 09.06.2009, 15:23
Lokalizacja: Piaseczno, Warszawa

Re: Mój pierwszy panel fotowoltaiczny

Postprzez Waldemar Pachoł » 20.11.2012, 16:14

Dzieje się to samo z siebie z uwagi na kolejność łączenia układów.
U mnie wygląda to tak: Panel 12V (PPM 18V z groszami [przy maksymalnym nasłonecznieniu]) -> ręczne "MPPT" -> przetwornica 28,8V -> akumulatory.
Czyli ustawiam sobie punkt pracy przy mocy maksymalnej - w miesiącach zimowych 15V. Na przetwornicy jest ustawione 28,8V. Oczywiście przetwornica da te 28,8V tylko w przypadku dużej produkcji panela ale napięcie baterii powolutku rośnie - czyli prąd z paneli wysysa.
...bo czasami wystarczy rozebrać i dobrze przedmuchać.
Jestem b. rzadko przed monitorem, choć staram się jak mogę - brak czasu. Jeśli szukasz kontaktu bezpośredniego to monitorowany jest tylko mail firmowy.
Avatar użytkownika
Waldemar Pachoł
 
Posty: 1226
Dołączył(a): 17.08.2008, 20:49
Lokalizacja: Ostrołęka

Re: Mój pierwszy panel fotowoltaiczny

Postprzez bpk » 29.12.2012, 20:41

wyobraź sobie, że aku masz naładowane a słońce dalej świeci jak wściekłe - wtedy przetwornica musi
pozwolic panelowi na zwiekszenie napiecia, bo nie moze podwyzszac napiecia akumulatorów.
To pokazuje, że utrzymywanie optymalnego napięcia panela ma sens wyłącznie przy napięciu akumulatora <=28,8V,
a zatem priorytet Uwy jest większy niż Uwe.
W typowej sytuacji przetwornica będzie przeciążała panel, żeby uzyskać zamierzone napięcie wyjściowe - co spowoduje
nieoptymalną pracę (poniżej Ump).

jakie uzyskujesz sprawności przetwornicy ?
bpk
 
Posty: 104
Dołączył(a): 09.06.2009, 15:23
Lokalizacja: Piaseczno, Warszawa

Re: Mój pierwszy panel fotowoltaiczny

Postprzez Waldemar Pachoł » 29.12.2012, 21:49

No tak ale to się samo z siebie dzieje.
Gdy napięcie dobije do 28,8V to przetwornica będzie pracować na bardzo małym wypełnieniu. Z uwagi na małe wypełnienie mamy mały pobór prądu z przetwornicy - czyli mały pobór prądu z MPPT.
Testowałem i wszystko jest jak najbardziej OK.
...bo czasami wystarczy rozebrać i dobrze przedmuchać.
Jestem b. rzadko przed monitorem, choć staram się jak mogę - brak czasu. Jeśli szukasz kontaktu bezpośredniego to monitorowany jest tylko mail firmowy.
Avatar użytkownika
Waldemar Pachoł
 
Posty: 1226
Dołączył(a): 17.08.2008, 20:49
Lokalizacja: Ostrołęka

Re: Mój pierwszy panel fotowoltaiczny

Postprzez Kwazor » 29.12.2012, 22:38

Projekt fajny ( masz jakieś oscylogramy z bramki może ? ) CIekawe jak szybko reaguje na zmiany..
Projekt robiłeś od zera ? I jaka sprawnośc Pin > Pout..

Ale prawdziwe MPPT jeszcze przed tobą...a to juz jest wyzwanie któremu ja dałem rade..
Panele : 180Wp CIGS + regulatorv MPPT DIY.
Kwazor
 
Posty: 118
Dołączył(a): 09.09.2012, 11:17
Lokalizacja: REDA

Re: Mój pierwszy panel fotowoltaiczny

Postprzez Waldemar Pachoł » 30.12.2012, 19:32

Mój "MPPT" wygląda tak:
100_5425.JPG


To klasyczna pompa. Ustawiamy napięcie przy którym ma się włączyć. Potem 14kHz robi całą robotę. :)
Jak pomierzę dokładnie to wrzucę wyniki.
...bo czasami wystarczy rozebrać i dobrze przedmuchać.
Jestem b. rzadko przed monitorem, choć staram się jak mogę - brak czasu. Jeśli szukasz kontaktu bezpośredniego to monitorowany jest tylko mail firmowy.
Avatar użytkownika
Waldemar Pachoł
 
Posty: 1226
Dołączył(a): 17.08.2008, 20:49
Lokalizacja: Ostrołęka

Re: Mój pierwszy panel fotowoltaiczny

Postprzez bpk » 01.01.2013, 12:08

rzeczywiście "to się samo robi" w sytuacji naładowania akumulatora - w każdej innej przetwornica będzie starała się przeciążyć panel, żeby uzyskać zadane 28,8V na aku. I tutaj kłaniają się priorytety -, bo panel powinien pracować w optimum, jeśli prąd jest pobierany przez ładujący się aku i/lub odbiorniki.

Uzwojenia warto nawijać cienkim drutem kilka równolegle zamiast grubym, gdyż wraz ze wzrostem f wzrasta efekt naskórkowości i wzrasta opór drutów.
Straty w rdzeniu znacznie zmniejszysz zwiększając f - 14kHz to bardzo mało jak na możliwości tranzystorów - sugeruję 60kHz - znacząco wzrośnie sprawność
i radość z eksploatacji.

bpk
bpk
 
Posty: 104
Dołączył(a): 09.06.2009, 15:23
Lokalizacja: Piaseczno, Warszawa

Re: Mój pierwszy panel fotowoltaiczny

Postprzez Waldemar Pachoł » 01.01.2013, 18:15

Priorytetem jest natężenie jakie "produkuje" MPPT.
Wiadomo - ile "nakapie" MPPT tyle "podniesie" przetwornica.

Testy z większą częstotliwością zrobię - dzięki za zwrócenie uwagi.
...bo czasami wystarczy rozebrać i dobrze przedmuchać.
Jestem b. rzadko przed monitorem, choć staram się jak mogę - brak czasu. Jeśli szukasz kontaktu bezpośredniego to monitorowany jest tylko mail firmowy.
Avatar użytkownika
Waldemar Pachoł
 
Posty: 1226
Dołączył(a): 17.08.2008, 20:49
Lokalizacja: Ostrołęka

Re: Mój pierwszy panel fotowoltaiczny

Postprzez look » 15.01.2013, 18:29

Panie Waldku dlaczego nie zwykły boost?.
Nie było by problemu z masą, która była by wspólna dla Panelu jak i akumulatora.
Dodatkowo można by poprzestać na samym mppt, które pełniło by rolę przetwornicy mogącej ładować akumulatory dla systemu nawet 24V.
Po osiągnięciu napięcia ładowania pozostało by rozłączenie mppt od akumulatorów..
look
 
Posty: 17
Dołączył(a): 15.01.2013, 18:12

Re: Mój pierwszy panel fotowoltaiczny

Postprzez Kwazor » 15.01.2013, 18:51

Look to nie jest MPPT :
Definicja MPPT : Automatyczne szukanie maksymalnej mocy z panela...
To jest zwykła przetwornica a nie mppt :

http://www.freewebs.com/acselectronics/buildppt.html
Panele : 180Wp CIGS + regulatorv MPPT DIY.
Kwazor
 
Posty: 118
Dołączył(a): 09.09.2012, 11:17
Lokalizacja: REDA

Re: Mój pierwszy panel fotowoltaiczny

Postprzez look » 16.01.2013, 14:22

Rozumiem, że działanie tego "mppt" polega na takim kluczowaniu, które nie pozwala spaść napięciu z ogniwa poniżej wartości ustawionej za pomocą potencjometru 2k (powiedzmy tych 16.5V). Oczywiście gdy mamy słabe nasłonecznienie powinno to być np. 15V ..
look
 
Posty: 17
Dołączył(a): 15.01.2013, 18:12

Poprzednia stronaNastępna strona

Powrót do Energia słońca

Kto przegląda forum

Użytkownicy przeglądający ten dział: Brak zidentyfikowanych użytkowników i 2 gości

cron